How Airbnb rolled out 20+ locally relevant payment methods worldwide in just 14 months
By: Gerum Haile, Bo Shi, Yujia Liu, Yanwei Bai, Bo Yuan, Rory MacQueen, Yixia Mao

Across the more than 220 global markets that Airbnb operates in, cards are the primary way that guests pay for stays, experiences, and services. However, to help make our platform accessible to more people, reduce friction at checkout, and drive more adoption, we introduced trusted, locally preferred payment methods — called local payment methods or LPMs. By offering and supporting these payment methods, Airbnb enables guests everywhere to choose what works best for them.
In this blog post, we’ll discuss the implementation details behind our Pay as a Local initiative, which allowed us to launch 20+ local payment methods across multiple markets in just over one year.
LPMs: What they are, why they matter, and our discovery and selection process
Local payment methods go beyond traditional cards and include:
- Country or region-specific digital wallets (such as M-Pesa or MTN, MoMo)
- Online bank transfers (such as Online Banking Czech, Online Banking Slovakia)
- Real-time or instant bank payments (such as PIX, UPI)
- Local payment schemes (such as EFTPOS, Cartes Bancaires)
By embracing LPMs, Airbnb helps make travel more inclusive and seamless for people around the world. LPMs help the platform to:
- Boost conversion and bookings by offering guests familiar, trusted payment options.
- Unlock new markets where credit card usage is low or non-existent.
- Build accessibility for guests without credit cards or traditional banking access.
Through our research on local payment methods (LPMs), we identified over 300 unique payment options worldwide. For the initial phase of the LPM initiative, we used a structured qualification framework to select which local payment methods we would support. We evaluated the top 75 travel markets and selected the top one to two payment methods per market — excluding those without a clear travel use case — and arrived at a shortlist of just over 20 LPMs best suited for integration into our payment platform.
Background on Airbnb’s payment platform
Airbnb’s payments platform is designed to decouple payment logic from the core business (i.e., stays, experiences, and services), allowing for greater flexibility and scalability. The platform efficiently coordinates both guest pay-ins and host payouts by working with regulated payment service providers and financial partners.
Beyond payment processing, the system also supports robust payment trust and compliance functions.
Modernization
As part of a multi-year replatforming initiative for our payments architecture called Payments LTA (long-term architecture), we shifted from a monolithic system to a capability-oriented services system structured by domains, using a domain-driven decomposition approach. This modernization approach reduced our time to market, increased reusability and extensibility, and empowered greater team autonomy.
The core payment domain delivers essential capabilities for pay-in, payout, and payment intermediation. It consists of multiple subdomains, including Pay-in, Payout, Transaction Fulfillment, Processing, Wallet & instruments, Ledger, Incentives & Stored Value, Issuing, and Settlement & Reconciliation.
Replatforming as an enabler for local payment method expansion
The processing subdomain enables integration with third-party payment service providers (PSPs) and supports API and file-based vendor integration, as well as switching and routing capabilities. As part of our replatforming initiative, we adopted a connector and plugin-based architecture for onboarding new third-party payment service providers. This strategy has significantly reduced the time required to integrate new PSPs in different markets.
During this replatforming effort, we also introduced Multi-Step Transactions (MST): a processor-agnostic framework that supports payment flows completed across multiple stages. MST defines a PSP-agnostic transaction language to describe the intermediate steps required in a payment, such as submitting supplemental data or handling dynamic interactions. These steps, called Actions, can include:
- Redirects
- Strong customer authentication (SCA) frictions (challenges, fingerprinting)
- Payment method — specific flows
When a PSP indicates that an additional user action is required, its vendor plugin normalizes the request into an ActionPayload and returns it with a transaction intent status of ACTION_REQUIRED. This architecture ensures consistent handling of complex, multi-step payment experiences across diverse PSPs and markets.

LPM integration architecture
While our modernized payment platform laid the foundation for enabling LPMs, these payment methods come with a unique set of challenges. Many local methods require users to complete transactions in third-party wallet apps. This introduces complexity in app switching, session hand-off, and synchronization between Airbnb and external digital wallets.
Each local payment vendor also exposes different APIs and behaviors across charge, refund, and settlement flows, making integration and standardization difficult.
Technical approach
We analyzed the end-to-end behavior of our 20+ LPMs, and identified three foundational payment flows that capture the full spectrum of user and system interactions. By distilling LPM behaviors into these standardized payment flow archetypes, we established a unified framework for integration:
- Redirect flow: Guests are redirected to a third-party site or app to complete the payment, then return to Airbnb to finalize their booking (e.g., Naver Pay, GoPay, FPX).
- Async flow: Guests complete payment externally after receiving a prompt (such as a QR code or push notification), and Airbnb receives payment confirmation asynchronously via webhooks (e.g., Pix, MB Way, Blik).
- Direct flow: Guests enter their payment credentials directly within Airbnb’s interface, allowing real-time processing similar to traditional card payments (e.g., Carte Bancaires, Apple Pay).
This standardized approach has enabled significant reusability across integrations and substantially reduced the engineering effort required to support new payment methods.
Asynchronous payment orchestration
Since many guests complete payments through external providers, we redesigned our payment orchestration — building on top of MST — to support payment flows that require user actions outside Airbnb (redirect flows and async flows).
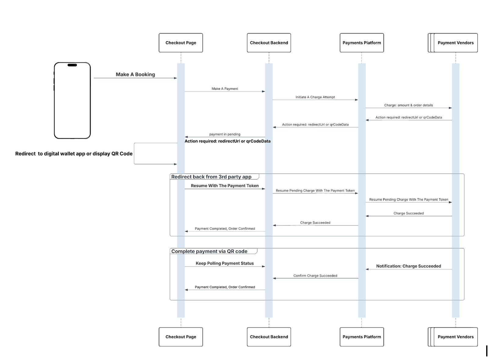
For redirect flows, where guests complete the payment on a third-party app or website:
- Airbnb’s payments platform sends a charge request to the local payment vendor, whose response includes a redirectUrl.
- Our platform redirects the user to the external app or website to complete the payment.
- Once the payment is successfully completed, the user is redirected back to Airbnb with a result token. Airbnb’s payments platform then uses this token to securely confirm and finalize the payment with the local processor.
For async flows (which typically involve scanning a QR code):
- Airbnb’s payments platform sends a charge request to the local payment vendor, whose response includes a qrCodeData.
- The checkout page displays the QR code for the user to scan and complete the payment in their wallet app.
- After the payment succeeds, the vendor sends a webhook notification to Airbnb’s payments platform, which updates the payment status to success and confirms the user’s order.

Naver Pay: Redirect To Naver Pay Website
Naver Pay is one of the fastest-growing digital payment methods in South Korea. As of early 2025, it has reached over 30.6 million active users, representing approximately 60% of the South Korean population. Enabling Naver Pay in the South Korean market not only helps deliver a more seamless and familiar payment experience for local guests, but also expands Airbnb’s reach to new users who prefer using Naver Pay as their primary payment method.

Pix: Scan A QR Code
Pix is an instant payment system developed by the Central Bank of Brazil, enabling 24/7 real-time money transfers through methods such as QR codes or Pix keys. Its adoption has been extraordinary — by late 2024, more than 76% of Brazil’s population was using Pix, making it the country’s most popular payment method, surpassing cash, credit, and debit cards. In 2024 alone, Pix processed over BRL 26.4 trillion (approximately USD 4.6 trillion) in transaction volume, underscoring its pivotal role in Brazil’s digital payment ecosystem.

Config-driven payment method integration
Airbnb embraced a config-driven approach, powered by a central YAML-based Payment Method Config that acts as a single source of truth for flows, eligibility, input fields, refund rules, and more. Instead of scattering payment method logic across the frontend, backend, and various services, we consolidate all relevant details in this config. Both core payment services and frontend experiences dynamically reference this single source of truth, ensuring consistency for eligibility checks, UI rendering, and business rules. This unified approach dramatically reduces duplication, manual updates, and errors across the stack, making integration and maintenance faster and more reliable.
These configs also drive automated code generation for backend services using code generation tools, producing Java classes, DTOs, enums, schema, and integration scaffolding. As a result, integrating or updating a payment method is largely declarative — just a config change. This streamlines launches from months to weeks and makes ongoing maintenance far simpler.

Payment widget
Our payment widget — the payment method UI embedded into the checkout page — includes the list of available payment methods and handles the user’s inputs. Local payment methods often require specialized input forms (such as CPF for Pix) and have unique country/currency eligibility.
Rather than hardcoding forms and rules into the client, we centralize both form-field specification and eligibility checks in the backend. Servers send configuration payloads to clients defining exactly which fields to collect, which validation rules to apply, and which payment options to render. This empowers the frontend to dynamically adapt UI and validation for each payment method, accelerating launches and keeping user experiences fresh without frequent client releases.
For example, Pix in Brazil requires the guest’s first name, last name, and CPF (tax ID), which we collect and transmit as required to complete the payment.

Below is a diagram illustrating how dynamic payment method configurations are delivered from the backend to the frontend, enabling tailored checkout presentations for each payment method.

Building confidence through better testability
Testing local payment methods can be difficult, because developers often don’t have access to local wallets. Yet with such a broad range of payment methods and complex flows, comprehensive testing is essential to prevent regressions and ensure seamless functionality.
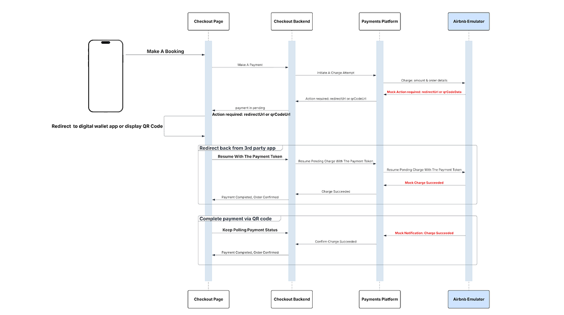
To address this, we enhanced Airbnb’s in-house Payment Service Provider (PSP) Emulator, enabling realistic simulation of PSP interactions for both redirect and asynchronous payment methods. The Emulator allows developers to test end-to-end payment scenarios without relying on unstable (or nonexistent) PSP sandboxes. For redirect payments, the Emulator provides a simple UI mirroring PSP acquirer pages, allowing testers to explicitly approve or decline transactions for precise scenario control. For async methods, it returns QR code details and automatically schedules webhook emission tasks upon receiving a /payments request — delivering a complete, reliable testing environment across diverse LPMs.

Scaling observability for local payment methods
Maintaining high reliability and availability is critical for Airbnb’s global payment system. As we expand to support many new local payment methods, we face increasing complexity: greater dependencies on external PSPs and wide variations in payment behaviors. For example, a real-time card payment and a redirect flow like Naver Pay follow completely different technical paths. That diversity makes observability difficult — a single “payment success rate” may represent card health well, but say little about an asynchronous LPM. Without proper visibility, regressions can go unnoticed until they affect real users. As dozens of new LPMs go live, observability has become the foundation of reliability.
To address this, we built a centralized monitoring framework that unifies metrics across all layers, from client to PSP. When launching a new LPM, onboarding now requires a single config change; add the method name, and metrics begin streaming automatically:
- Client metrics — user-level flow health from clients
- Payment backend metrics — API-level metrics for payment flows
- PSP metrics — API-level visibility between Airbnb and the PSP
- Webhook metrics — async completion status for redirect methods or refunds
We have also standardized the alerting rules across our platform’s Client, Backend, PSP, and Webhook layers using composite alerts and anomaly detection. Each alert follows a consistent pattern (failure count, rate, time window), e.g., “Naver Pay resume failures > 5 and failure rate > 20% in 30 minutes.” This design minimizes false positives during low-traffic periods.
This framework scales effectively, providing end-to-end visibility from user click to PSP confirmation. It enables engineers to trace issues in minutes rather than hours, whether those issues were caused by internal changes or external outages. By turning observability into a shared, automated layer, we were able to strengthen the backbone of payment reliability while accelerating the rollout of new LPMs worldwide.
Impact
The Pay as a Local initiative delivered significant business and technical impact:
- Meaningful booking uplift: We observed meaningful uplift in bookings and new users in markets where we launched local payment methods
- Faster integrations: Reduced integration time significantly through reusable flows and config-driven automation.
- Stronger reliability: Improved observability for early outage detection, standardized testing to prevent regressions, and streamlined vendor escalation and on-call processes for global resilience.
Conclusion
Supporting local payment methods helps Airbnb to stay competitive and relevant in the global travel industry. These payment options help improve checkout conversion, drive adoption, and unlock new growth opportunities.
This post outlined how the Airbnb payment platform has evolved to support local payment methods at scale — through asynchronous payment orchestration, config-driven onboarding, centralized observability, and robust testability. Together, these capabilities enable faster integrations, lower maintenance overhead, and offer a more seamless, localized checkout experience for guests worldwide.
As Airbnb continues to expand globally, our payments platform will keep evolving with the same principles of extensibility, reliability, and scalability, ensuring that guests everywhere can pay confidently, using the methods they know and trust.
Acknowledgments
We had many people at Airbnb contributing to this big rearchitecture, but countless thanks to Mini Atwal, Ashish Singla, Musaab At-Taras,Linmin Yang, Yong Rhyu, Yohannes Tsegay, Livar Cunha, Praveena Subrahmanyam, Steve Ickes, Vijaykumar Borkar, Vibhu Ramani, Aashna Jain, Abhishek Ghosh, Abhishek Patel, Adithya Tammavarapu, Akai Hsieh, Akash Budhia, Amar Parkash, Amee Mewada, Ankita Balakrushan Tate, Bharath Kumar Chandramouli, Bo Shi, Bo Yuan. Callum Li. Carlos Townsend Pico, Chanakya Daparthy, Charles Tang, Cibi Pari, Cindy Jaimez, Cindy Shi, Dan Yo, Daniela Nobre, Danielle Zegelstein, David Cordoba, David Drinan, Dawei Wang, Dechuan Xu, Denise Francisco, Denny Liang, Dimi Matcovschi, Divya Verma, Feifeng Yang, Gabriel Siqueira, Sunny Wallia, Prashant Jamlakar, Daniel Kriske, Giovanni Iniguez, Haojie Zhang, Haokun Chen, Haoti Zhong, Harriet Russell, Harshit Gupta, Henrique Moreira Indio do Brasil, Ishan Ishan, Jenny Shen, Jerroid Marks, Jiafang Jiang, Joey Yin, Jon Chew, Karen Kuo, Katie Turley, Letian Zhang, Maneesh Lall, Manish Singhal, Maria Daneri, Mark Jang, Mengfei Ren, Michelle Desiderio, Mohit Dhawan, Nam Kim, Nerea Ruiz Alvarez, Nikita Kapoor, Oliver Zhang, Omer Faruk Gul, Pallavi Sharma, Prateek Sri, Rae Huang, Rohit Krishnan Dandayudham, Rory MacQueen, Ruize Liu, Sam Bitter, Sam Tang, Saran Singh. Sardana Sai Anil, Serdar Yildirim, Shwetha Saibanna, Silvia Crespo Sanchez, Simon Xia, Stella Dong, Stella Su, Stephanie Leung, Steve Cao, Sumit Ranjan, Tay Rauch, Thanigaivelan Manickavelu, Tiffany Selby, Toland Hon, Trish Burgess,Vishal Garg, Vivian Lue, Vyom Rastogi, William Betz, Xi Wen, Xing Xing, Xuanxuan Wu, Yangguang Li, Yanwei Bai, Yeung Song, Yixia Mao, Yujia Liu. Yun Cho, Zhenhui Zhu, Ziyun Ye
****************
All product names, logos, and brands are property of their respective owners. All company, product and service names used in this website are for identification purposes only. Use of these names, logos, and brands does not imply endorsement.